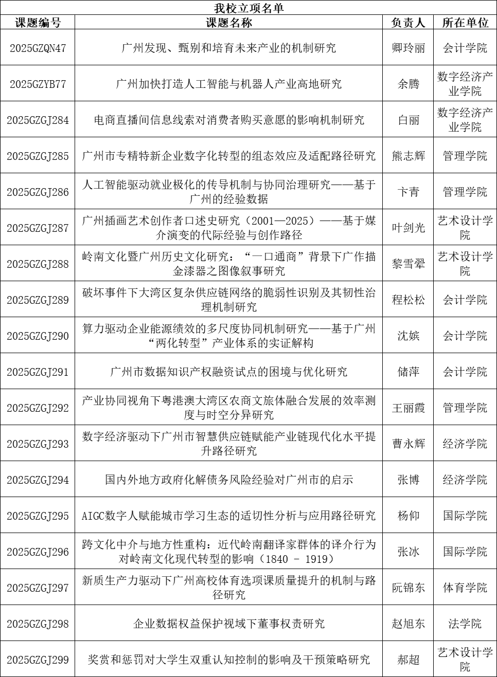
根据广州市社科规划办公布《关于广州市哲学社会科学发展“十四五”规划2025 年度常规课题(资助)立项的通知》以及《广州市哲学社会科学发展“十四五”规划 2025 年度课题(共建)拟立项名单公示》,两份名单显示我校在本年度广州市哲社课题申报中取得优异成绩,共获批立项18项,其中资助课题2项、共建课题16项(共建项目现正在公示中)。据统计,我校2023年获批12项,2024年获批10项,立项数连续三年位列广东同类高校第一。
这一成果标志着学校在区域哲学社会科学研究领域的影响力持续增强,科研创新能力迈上新台阶。近年来,学校围绕服务区域经济社会发展需求,不断完善科研创新体系建设,通过优化项目培育机制、强化跨学科协作平台、深化校地企合作网络,有效提升了科研团队的竞争力。此次立项课题涵盖人文社科多个学科领域,既体现了学校学科发展的全面性,也凸显了聚焦地方重大战略需求的精准性,为推动产学研深度融合、培养创新型人才提供了有力支撑。
