******suncitygroup太阳集团(中国)-官方网站
您所在的位置:首页 - 科研动态

科研动态

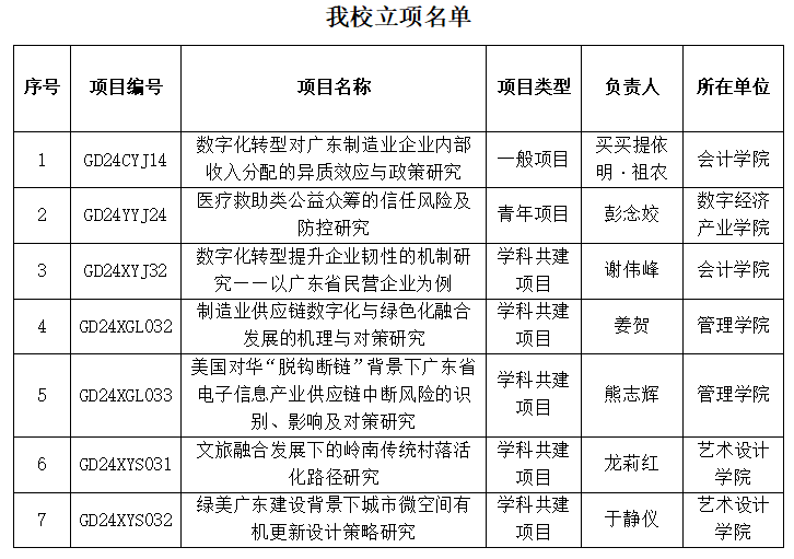
我校喜获7项2024年度广东省哲学社会科学规划项目立项

7月11日,广东省哲学社会科学规划专项小组公布《广东省哲学社会科学规划2024年度学科共建项目立项名单》。该名单和此前公布的《广东省哲学社会科学规划2024年度常规项目、三类研究专项立项名单》显示,我校获批7项广东省哲学社会科学规划项目,其中一般项目1项、青年项目1项、学科共建项目5项。

近年来,学校高度重视高水平项目的申报工作,积极开展“有组织的项目申报”,力争实现申报“数量”和“质量”的双提升,更好为学校学科发展、专业建设与人才培养提供有力支撑。

1720746387347.png